Welcome to COSMOS
October 2012 marked the launch of a global effort to enable free and open sharing of metabolomics data. Coordinated by EMBL-European Bioinformatics Institute, COSMOS (Coordination of Standards in Metabolomics) has brought together European metabolomics data providers to set and promote community standards.
Whats is Metabolomics?
Metabolic processes drive physiology, and the use of metabolomics in environmental science, toxicology, food and medicine is well established and growing rapidly. Metabolomics is a way to assess the state of an organism (or collections of organisms), and involves a comprehensive set of analyses of the small molecules in cells, tissues, and body fluids.
Our aim for metabolomics standards
The partners will develop policies to ensure that metabolomics data is encoded in open standards; tagged with agreed metadata; supported by open source data management and capturing tools; disseminated in open-access databases; supported by vendors and publishers; and properly interfaced with data in other biomedical and life science e-infrastructures. Our efferts is based on previou works by Metabolomics standards initiative (MSI)
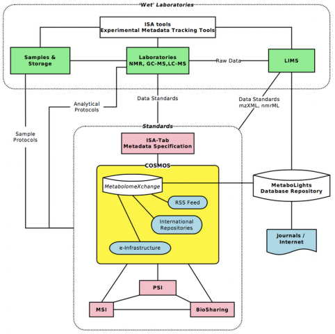
Overview of COSMOS
Overview of COSMOS initiative role in metabolomics standards, databases, data exchange and dissemination of metabolomics experiments. Green: metabolomics labs experimental workflow from lab based data generation, metadata collection to interaction with LIMS systems (e.g MS-LIMS). Pink: standardisation initiative and minimum information reporting agreement involved or used within the COSMOS project. Blue: Dissemination and role of journal and link to other e-infrastructures. White: databases and tools used to capture experimental data and metadata.

MetabolomeXchange
To foster distribution of experimental metabolomics data among the research community, COSMOS has setup RSS based solutions to federate data available from the leading metabolomics data repositories (MetaboLights, Metabolomic Repository Bordeaux, Metabolomics Workbench). To this end, we have initiated the MetabolomeXchange consortium, currently comprised of four metabolomics data providers. The www.metabolomeXchange.org web site, was officially launched in June 1st 2014, announced during the Metabolomics 2014 conference in Japan later that month. In the months after several improvements were made and on September 1st 2015 we released a completely current version. MX facilitates access and linkage to publically available datasets and is updated automatically every hour, contributing to dissemination of metabolomics data globall
Data standards
The COSMOS work on standardisation aims to build on the foundational work by PSI and MSI and further develop and contribute to data exchange formats, ranging from raw data in MS and NMR, the reporting of metabolite quantification and metabolite identification, to the experimental metadata. We aim to extend the open standards for MS data exchange initiated by PSI, such as mzML and mzQuantML to meet the requirement of metabolomics experiments for reporting MS experiments.
We have developed the missing open standard, the NMR Markup Language (nmrML) for capturing and disseminating Nuclear Magnetic Resonance spectroscopy raw data in metabolomics, including data converter web services to ease nmrML generation from proprietary vendor formats. We have implemented a semantic validation set-up to check nmrML raw data on plausibility and completeness, contributing to open access processing quality assurance and robust long term storage, more details at (http://nmrml.org/).
Consortium has also developed and collected several tools that can help with metabolomics data analysis and supports data standards
Linking with e-infrastructures
In addition to capturing and storing extremely large volumes of data, e-infrastructures must be capable of disseminating these data based on open and widely accepted community standards. The new project is well timed, as it coincides with the development of repositories such as MetaboLights (www.ebi.ac.uk/metabolights) and the growing support for life science e-infrastructures such as ELIXIR, EU-OPENSCREEN and BBMRI.
View COSMOS Consortium partners in a larger map
COSMOS FP7 YouTube channel